
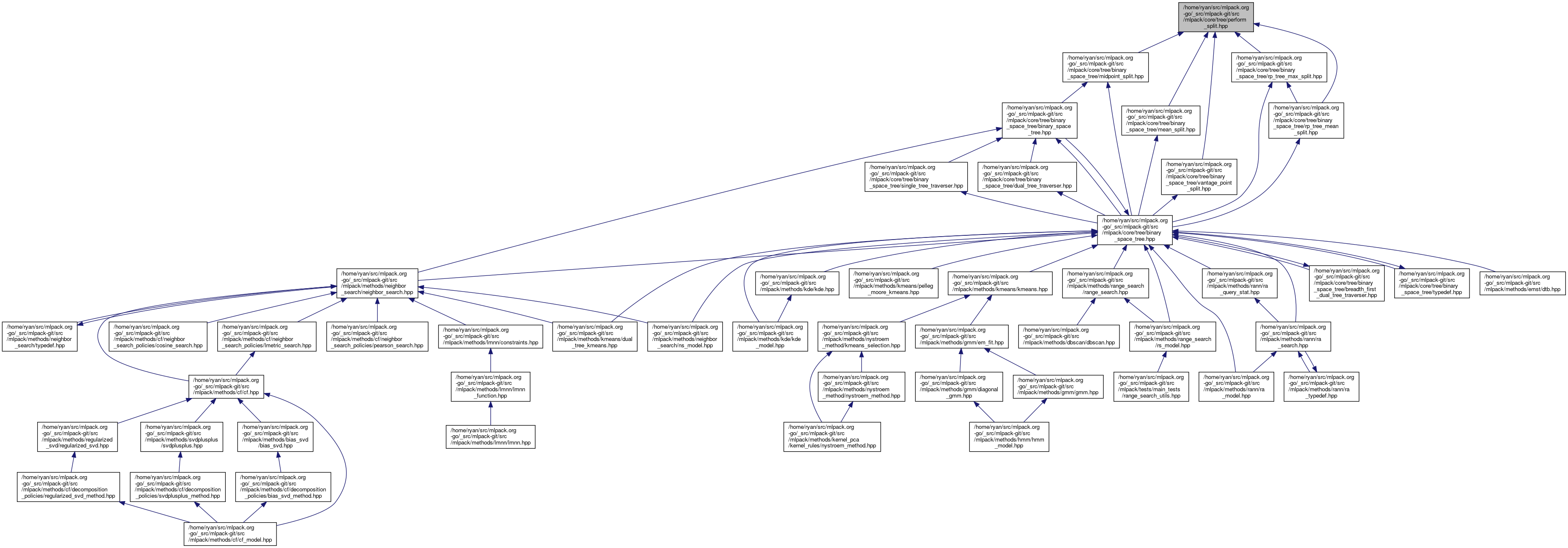
Go to the source code of this file.
Namespaces | |
| mlpack | |
strip_type.hpp | |
| mlpack::tree | |
Trees and tree-building procedures. | |
| mlpack::tree::split | |
Functions | |
template < typename MatType , typename SplitType > | |
| size_t | PerformSplit (MatType &data, const size_t begin, const size_t count, const typename SplitType::SplitInfo &splitInfo) |
| This function implements the default split behavior i.e. More... | |
template < typename MatType , typename SplitType > | |
| size_t | PerformSplit (MatType &data, const size_t begin, const size_t count, const typename SplitType::SplitInfo &splitInfo, std::vector< size_t > &oldFromNew) |
| This function implements the default split behavior i.e. More... | |
This file contains functions that implement the default binary split behavior. The functions perform the actual splitting. This will order the dataset such that points that belong to the left subtree are on the left of the split column, and points from the right subtree are on the right side of the split column.
mlpack is free software; you may redistribute it and/or modify it under the terms of the 3-clause BSD license. You should have received a copy of the 3-clause BSD license along with mlpack. If not, see http://www.opensource.org/licenses/BSD-3-Clause for more information.
Definition in file perform_split.hpp.