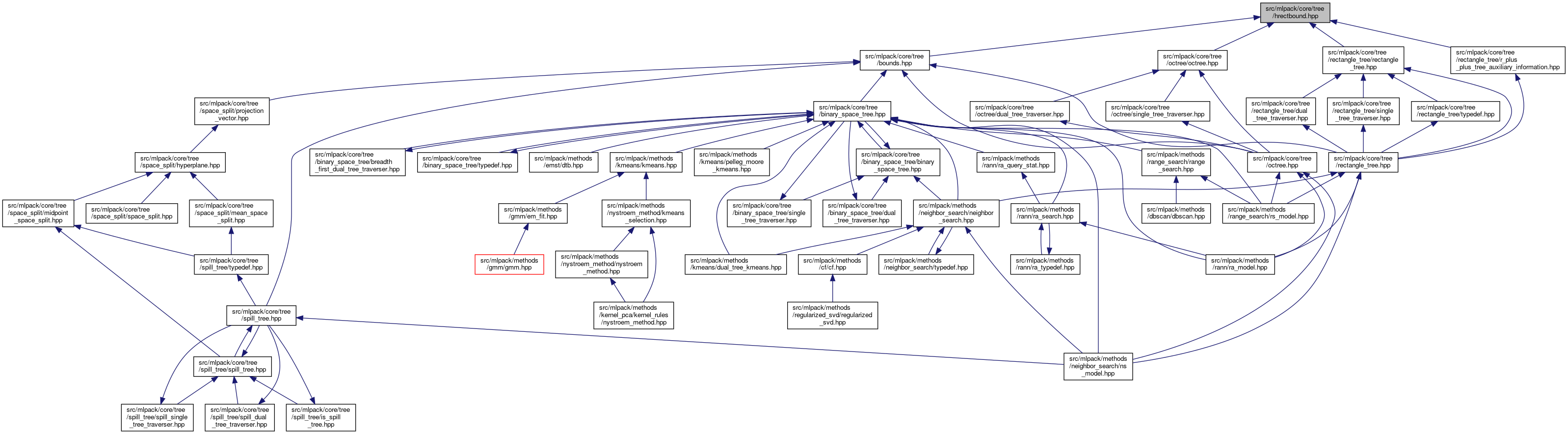
Bounds that are useful for binary space partitioning trees. More...


Go to the source code of this file.
Classes | |
| struct | BoundTraits< HRectBound< MetricType, ElemType > > |
| class | HRectBound< MetricType, ElemType > |
| Hyper-rectangle bound for an L-metric. More... | |
| struct | IsLMetric< MetricType > |
| Utility struct where Value is true if and only if the argument is of type LMetric. More... | |
| struct | IsLMetric< metric::LMetric< Power, TakeRoot > > |
| Specialization for IsLMetric when the argument is of type LMetric. More... | |
Namespaces | |
| mlpack | |
.hpp | |
| mlpack::bound | |
| mlpack::bound::meta | |
Metaprogramming utilities. | |
Bounds that are useful for binary space partitioning trees.
This file describes the interface for the HRectBound class, which implements a hyperrectangle bound.
mlpack is free software; you may redistribute it and/or modify it under the terms of the 3-clause BSD license. You should have received a copy of the 3-clause BSD license along with mlpack. If not, see http://www.opensource.org/licenses/BSD-3-Clause for more information.
Definition in file hrectbound.hpp.